|
|
| This document is available in: English Deutsch Francais Turkce |
by Ralf Wieland <rwieland(at)zalf.de> About the author: I use Linux (since 0.99pl12) to program environmental simulations, neural nets, and fuzzy systems. I'm also interested in electronics and hardware and I use Linux in these areas too. Translated to English by: Guido Socher <guido(at)linuxfocus.org> Content: |
Measuring air pressure with Linux
Abstract:
If you buy some sort of measurement module you always get a
driver for one of the Windows variants. Linux users get usually
nothing. It does not have to be like that, because it is
technically often easier to write a hardware driver for Linux
than for Windows. The argument of some manufactures that there
are too few Linux customers is questionable as Linux users are
usually more active and experimenting with new things. Anyway,
often the solution is to write the driver yourself. I wanted to
note down the steps to get the driver working. Maybe it will be
useful also for other people. This will not be a kernel level
driver but I will use the parallel port.
|
For the development of a measurement system you have to clarify the following 3 questions first:
These questions may sound trivial but it is good to think about them at each step of the development.
Air pressure is interesting for several reasons. For
sailors and mountain climbers it is an indication for a coming
change in weather. But it is also fun for me to watch the air
pressure at home. Many other people seem to do the same as one
can see from all the little weather stations found in living
rooms. These things are however often more toys than real
measurement equipment. If you want to do serious measurements
of air pressure then you have to consider a few things. Air
pressure can be measured accurately with a Barograph as shown in
the title picture above. They are purely mechanical and cost a
lot. To avoid the cost one can use an electronic semiconductor
sensor. Motorola produces e.g a number of
sensors for different purposes. Semiconductor sensors are always
temperature and voltage dependent. You have to take this into
account. Air pressure is relatively simple to measure since it is
the same inside and outside the house. You don't have to build
the sensor for outside use and protect it against rain. You can
have the sensor directly next to your PC. This is also good for
the temperature compensation since temperature does not change as
much inside the house as outside. To get results with high
accuracy you will however need an electronic temperature
compensation. The proposed circuit is available as a kit from
ELV, a European electronic distributor. ELV
has given me the permission to publish the circuit. The
temperature compensation is in this cases done via software. The
sensor measures not only the pressure but also the temperature.
The algorithm for the temperature compensation is documented in
the datasheet of Intersema's air pressure sensor.
The voltage stabilization is done with a 3.3V regulator.
The air pressure is not only dependent on the weather but also
on the height above sea level. To compare the air pressure in
different locations you need to normalize to the value at sea
level. This is internationally done with the following
formula:
p0=p/(1-6.5*h/288000)^5.255
This formula considers not only the dependence on the altitude but also the fact that the temperature decreases in higher locations. The air pressure as measured will now be compensated with the altitude over see level. You can calculate that the air pressure changes approximately by 1.2mbar/10m. The altitude over sea level is found in the program myclient as #define HIGH_NN. The remaining question is how accurate the measurement is. The accuracy depends directly on the sensor. You have to distinguish between the resolution and the accuracy of the results. The sensor has an accuracy of +-1.5mbar between 750..1100mbar at a temperature of 25°. The resolution is however much higher: 15Bit+-7Bit that is 1/2^15 = 3*10^-5 or 0.03mbar. In other words the last digits have no meaning. The program will therefore round the results to 1 digit behind the comma. Still we have to clarify how often one should measure. An interval of 5..10min should be enough for most purposes. To filter out random changes we will measure every 10..60s and then apply a low pass filter. The CPU load generated by this polling of data is negligible. I used a measurement interval of 10s and the values are stored every 2min. This produces 60*24/2=720 measurement values every day.
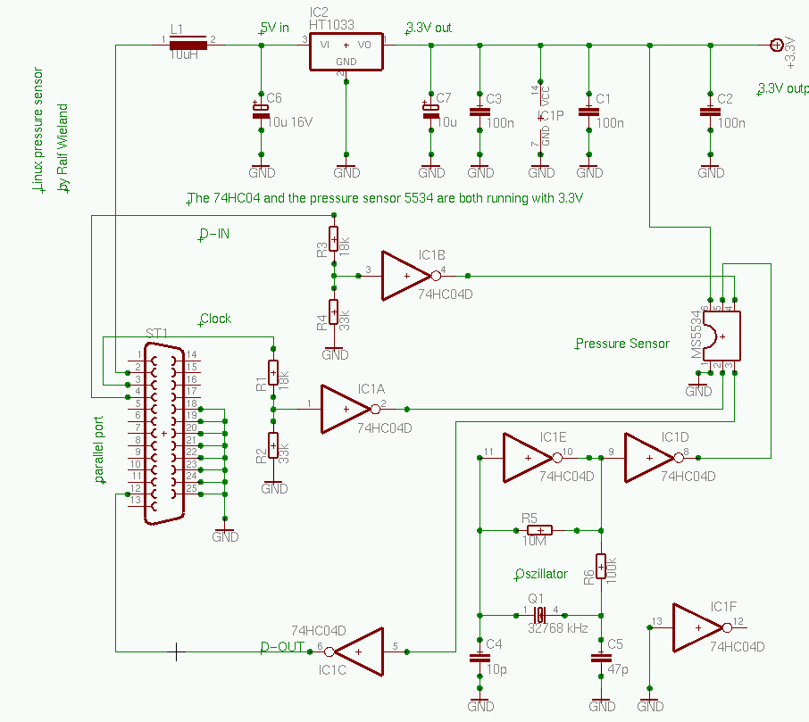
![[schematic]](../../common/images/article284/druckschemaric_th.gif)
Click on the schematic for a bigger picture.
As the interface I used the parallel port. This makes sense
since most modern printers will use the USB port. The advantage
is that the parallel port is very easy to program and you don't
need much additional hardware. Some inverter gates to adjust
the voltage levels and to generate a clock signal.
If you don't want to buy the kit from ELV then you can also
solder the parts onto a generic experimentation board.
A few comments on the circuit:
The numbers on the left are the pins on the parallel port. Pins
18..25 are ground and 12,3,4 are data lines. Pin 2 is used as
power supply for the circuit. Resistors R1/R2 and R3/R4 are
used to adapt the 5V of the parallel port to 3.3V. Both the
74HC04 and the sensor are running with 3.3V.
The program was written in C. It reads the data from the sensor and implements the digital low pass filter as well as the temperature compensation. The code should be easy to follow. You can download it at the end of this article. To retrieve the data from the sensor a number of pulses are sent to the sensor. The sensor interprets these pulses as commands and replies. The protocol is documented in the datasheet for the sensor.
To measure air pressure with a normal PC over several days
may not find may friends in you family since normal PCs are
noisy and the PC would need to run all the time. To use a DIL/NetPC is an interesting alternative. These PCs
use very little power and do not make any noise. Unfortunately
they are not cheap and they can only be accessed via network.
This led me to the idea of using the Linux-Server at work for
this purpose. This server is anyhow running all the time. Those
who don't have access to such a server can maybe use an old PC
and deposit it somewhere in the cellar where it does not
disturb. To retrieve the data I developed a server and client
application. A limitation of this is currently that the server
process must run with root rights to access the parallel port
directly. An alternative would be to use a driver like Parapin to use the parallel port without root
rights. This requires however normally the re-compilation of
the kernel in order to add the Parapin driver. If you plan to
make the data available over the Internet then you should
definitely consider using a non privileged user. For my
purposes this simple solution was enough.
The client application and the server process use TCP/IP
sockets for communication. The server runs in 2 threads. One
that gets the data from the sensor and one that handles the
networking. These processes are implemented with the PThreads-Library. The client is very simple. It gets
the data and corrects the height according to the above formula.
The data is simply printed to stdout in 2 columns. The first
one is the time in hours as a floating point number. It is
counting the hours since the start of the measurement. The
second column is the air pressure as a floating point number. It
looks as follows:
0.000000 1008.2
0.033333 1008.1
0.066667 1008.2
0.100000 1008.0
0.133333 1008.1
...
This can be feed directly in to a plotting program like gnuplot or Plotutils. I have used Plotutils because of the better visualizing quality. To compare two different prints it is important to use the same scale in both plots. I prefer therefore absolute scaling on the axis:
./myclient modell1 | graph -T X -C -g 3 -L "air pressure" \
-X "t from start of measurement in h" -Y "mbar" --x-limits 0 24\
--y-limits 950 1040
The client program "myclient" connects to the server "modell1" to get the data and provides it via the pipe to the Plotutils (the graph program). The scaling of the air pressure is between 950mbar..1040mbar. The time unit is 24 hours. If you change to option -T X to -T ps then a postscript files will be generated. This can then easily be printed on paper.
![[graph]](../../common/images/article284/graph.gif)
The diagram shows the end of a good weather period and the start of rain.
The installation is very easy. Check again the circuit and then connect it to the parallel port. The software can be unpacked with tar -zxvf druck-0.1.tar.gz. After that change to the source directory and modify the myclient.c for your height over sea level (HIGH_NN). Compile it by typing "make". Before you can use the module you should add a port number in /etc/services for the socket communication. Add the following line:
socktest 7123/tcp # Air pressure sensorAfter that you can start the server process as root with ./druck LPT1 (or LPT2). If everything is OK then the server will print every 10 seconds the raw data of pressure and temperature together with the time. The client application can now be started anywhere in the same network (or on the same machine). The script druck.sh visualizes the data via the graph program from Plotutils. You have to edit the script for the correct server name. The entry in /etc/services has to be done on the machine where the server process is running and on the machine where the client runs.
It is annoying that manufactures often do not provide drivers for Linux. However this gave me the interesting opportunity to develop an own solution which I have presented here. Only the network client/server application made a satisfying solution since the data can now be read out from different machines. Still a few things are open. How can those values be provided via the Internet? If several people build up a weather station with maybe temperature, air pressure, humidity and wind speed (wind speed is not easy to measure) how can then the data be exchanged? Which data format should be used? Maybe somebody has an idea and this can be presented in a different article.
|
|
Webpages maintained by the LinuxFocus Editor team
© Ralf Wieland, FDL LinuxFocus.org |
Translation information:
|
2003-03-05, generated by lfparser version 2.35